(“读书报告会”、“国际交流”环节)
各位2023级研究生:
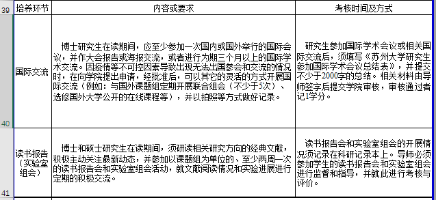
一、在2023级的培养方案中,有“读书报告”、“国际交流”等必修环节,对应的培养方案学分和考核方式如下:
1、新能源科学与工程专业(博士、硕士):

对应的考核方式:

二、学院考核安排
1、关于“国际交流”的考核安排(考核对象:全体2023级博士):
若参加国际交流会议,学生向导师提交《苏州大学研究生参加国际学术会议总结表》,有导师签字后提交学院,表格一式一份(附1-2张参加国际会议时的照片,打印即可,和《总结表》订在一起),用A4纸双面打印。2、若是其他形式的国际交流(依据培养方案),学生完成书面总结报告,用A4纸双面打印,由导师签字确认后提交学院。
2、关于“读书报告(实验室组会)”考核安排(考核对象:全体2023级博士、全体2023级学术型硕士):
学生向学院上交相应环节的《能源学院研究生必修环节考核表》(导师签字)。
3、提交材料方式:
请各位同学务必在2026年4月17日(周五)之前,将相关材料上交到班长处,统一上交学院,不可逾期。学院将对材料进行审核,审核通过者记1学分,并录入系统。未提交材料者,或者学院审核不通过者,不得此学分,会影响毕业。
三、2023级研究生培养方案请查阅学院网站https://energy.suda.edu.cn/pyfa/list.htm
附件:
能源学院
2026.4.8

